手机看文章
摘要:为进一步规范物业服务收费行为,维护物业服务各方的合法权益,促进物业服务行业健康发展,结合大同市实际情况,大同市人民政府办公厅关于进一步规范大同市物业服务收费管理的通知如下:
大同市人民政府办公厅关于进一步规范大同市物业服务收费管理的通知
各县(区)人民政府,各街道办事处(乡镇人民政府),各物业服务企业,各有关单位:
为进一步规范物业服务收费行为,维护物业服务各方的合法权益,促进物业服务行业健康发展,根据国务院《物业管理条例》、山西省物价局 山西省住房和城乡建设厅晋价服字〔2015〕122号文件《关于规范物业服务收费管理的通知》和山西省发展和改革委员会晋发改法规〔2018〕64号文件《关于公布〈山西省定价目录〉的通知》、《大同市物业管理条例》等法律、法规和相关政策规定,结合我市实际,现将进一步规范物业服务收费管理工作通知如下:
一、本通知适用于大同市行政区域内实施物业服务并收取物业服务费的住宅小区。
二、本通知所称物业服务收费是指物业服务企业按照物业服务合同的约定,对物业管理区域内房屋及配套的设施设备和相关场地进行维修、养护、管理,维护相关区域内的环境卫生和秩序,向业主或物业使用人所收取的费用。
三、物业服务收费按照不同物业的性质和特点,分别执行政府指导价和市场调节价。
住宅小区前期物业和保障性住房小区物业服务收费实行政府指导价;其他物业服务收费实行市场调节价。
前期物业管理,是指在业主、业主大会选聘物业服务企业之前,由建设单位选聘物业服务企业实施的物业管理。
四、制定和调整物业服务收费标准,应获得物业管理区域内专有部分占建筑物总面积过半数且占总人数过半数的业主同意。实行市场调节价的非普通住宅、非住宅物业、代收代办和特约服务等其他受众群体小的特殊收费不受此限,收费标准由业主、物业使用人与物业服务企业在物业服务合同中约定执行。
未成立业主委员会的各类普通住宅小区(含保障性住房小区)物业服务收费标准。实行政府指导价的,具体收费标准由建设单位或业主与物业服务企业根据规定的等级基准价和浮动幅度在物业服务合同中约定,经价格主管部门审核同意后实施;实行市场调节价的(不含受众群体小的特殊收费),调整收费标准须在街道、社区监督指导下征求业主同意后,方可调整物业服务收费标准;国家投资改造后的老旧住宅小区,物业服务水平明显提升,确需调整物业服务收费标准的,可比照保障性住房小区物业服务情况和收费标准,按照实行市场调节价普通住宅小区的方式办理。
已成立业主委员会的各类住宅小区(含保障性住房小区)物业服务收费标准,由业主委员会代表业主与物业服务企业协商拟定物业服务收费标准方案,经业主大会讨论决定后实施。
五、各级价格主管部门会同物业管理主管部门共同负责本地区的物业服务收费监管工作。
市价格主管部门会同市物业管理主管部门负责制定全市范围内的普通住宅小区与物业服务标准相配套的物业服务收费指导价标准(具体详见附件1)以及普通住宅小区物业服务等级标准(具体详见附件2),并根据物业服务成本变动情况适时调整、及时向社会公布。
市价格主管部门负责全市物业服务收费标准核定的监管工作,以及建成区保障性住房小区的物业服务收费标准核定和管理工作。
县价格主管部门负责本辖区内的普通住宅小区和保障性住房小区的具体物业服务收费标准核定和管理工作;区价格主管部门负责本辖区内的普通住宅小区和保障性住房中的新农村建设住宅小区的具体物业服务收费标准核定和管理工作。
移交地方管理的国有企业职工住宅小区(“三供一业”住宅小区),属于保障性住房小区的,由市、县价格主管部门负责具体物业服务收费标准核定和管理工作;不属于保障性住房小区的,由属地价格主管部门负责物业服务收费的日常管理工作。
县级以上人民政府物业管理主管部门负责本辖区内普通住宅小区和保障性住房小区的物业服务等级标准管理工作,制止或依法处理物业管理区域内有关违法行为,处理业主、业主委员会、物业使用人和物业服务企业在物业管理活动中的投诉,解决好物业服务等级不到位问题。
六、物业服务费构成包括物业服务成本、法定税费和利润。其中,物业服务成本或者物业服务支出构成一般包括以下部分:
(一)管理服务人员的工资、社会保险、住房公积金和按规定提取的福利费等;
(二)物业共用部位、共用设施设备的日常运行、维护费用(不包括专项维修资金分摊费用);
(三)物业管理区域清洁卫生费用;
(四)物业管理区域绿化养护费用;
(五)物业管理区域秩序维护费用;
(六)办公费用;
(七)物业服务机构固定资产折旧;
(八)物业共用部位、共用设施设备及公众责任保险费用;
(九)经业主大会(业主委员会)同意的其它费用。
七、规范物业服务收费标准核定行为
实行政府指导价的普通住宅小区和保障性住房小区,首次核定物业服务收费标准暂定一年试行。试行期满后,仍未成立业主委员会的,需续延收费标准的,首次及以后延期时限均为两年。县、区价格主管部门核定普通住宅小区一级物业服务收费标准须向市价格主管部门报备,市价格主管部门要同步指导核定工作,以引领全市物业服务收费工作规范健康发展。
(一)首次核定物业服务收费标准时,需提供以下材料:
1、物业服务收费申请;
2、工商营业执照(三证合一)原件及复印件;
3、房屋建设单位或物业服务企业与购房人签订的《前期物业服务协议》原件及复印件;
4、物业服务企业与房屋建设单位签定的委托管理合同;
5、住宅小区物业管理服务内容和标准;
6、电梯验收合格证、二次供水卫生许可证复印件;
7、其他有关资料:住宅小区规划图、绿化图等。
(二)办理物业服务收费标准延期时,需提供以下材料:
1、物业服务收费标准延期申请;
2、工商营业执照(三证合一)原件及复印件;
3、首次核定物业服务收费标准提供后发生变化的材料。
(三)办理物业服务收费标准调整时,需提供以下材料:
1、物业服务收费标准调整申请;
2、工商营业执照(三证合一)原件及复印件;
3、业主大会对物业服务收费调整表决意见及社区意见等材料;
4、首次核定物业服务收费标准提供后发生变化的材料。
八、规范电梯运行维护费
有电梯的住宅小区,可向住户在物业服务费外另收取电梯运行维护费,最高不超0.50元/平方米·月。物业服务企业应当将电梯运行维护费用单独设账,使用专用票据,专款专用,滚存使用,每半年向全体业主公布收支使用情况,并向房产管理部门报备。
九、规范自来水二次加压费
有自来水二次加压设施并加压的住宅小区,可向住户收取自来水二次加压费,按多层最高不超0.30元/吨、高层最高不超0.40元/吨收取。
十、规范普通住宅小区车辆停放服务收费
(一)住宅小区前期物业和保障性住房小区停车服务收费实行政府指导价;具备业主与物业服务企业、停车服务企业协商议价条件的除外。
(二)住宅小区的停车服务收费实行分类管理,车辆按独立车库、露天车位、室内车位、临时停车车位分别实行相应的停车服务收费标准(具体详见附件3)。
(三)住宅小区内的独立车库,如果有核定的车库建筑面积,业主应按车库建筑面积缴纳规定的物业服务费和使用的电、暖气等费用,物业服务企业不得再向业主收取停车服务费。
独立车库建筑面积核准困难的,业主应按每个车库缴纳停车服务费和所使用电、暖气费用,具体缴纳的停车服务费标准按照小区物业服务等级标准分别收取(详见附件3),物业服务企业不得再向业主收取车库物业服务费和其他服务费用。
未出售的车库(位)向业主出租时,租金由双方协商,合同约定。
(四)进入住宅小区内执行任务的公安、消防、抢险、救护、环卫、婚嫁、殡葬等特种车辆,以及为业主服务的搬家、送货、邮递车等车辆,不得收取停车费用;进入住宅小区临时停车未超过一小时的其他车辆,免收停车费用。
(五)摩托车、电动自行车(助力车)、自行车的停车服务收费标准详见附件3,电动车充电费由双方协商确定。
十一、规范装修和其他收费
(一)装修保证金
1、业主进行房屋装修的,物业服务企业可以与业主约定装修保证金的收取和使用方式,但住宅物业的装修保证金最高不得超过3000元。
2、装修完毕后,业主提出验收申请,物业服务企业必须在两个月内进行检查验收,没有造成物业共用部位、共用设施设备损坏的,装修保证金应当在检查合格之日起5个工作日内全额退还给业主。
3、装修造成物业共用部位、共用设施设备损坏的,装修业主应当及时修复,若装修业主不能够及时修复的,可以按双方约定使用保证金对装修造成损坏的部位和设施设备进行修复。物业共用部位、共用设施设备修复后装修保证金有剩余的,物业服务企业应当将余款在修复完成后的5个工作日内如数退还给业主;约定的装修保证金不足以支付修复费用的,业主应当在5个工作日内补齐修复费用。物业服务企业与业主结算修复费用时,应当出示修复工(料)价单。物业服务企业与业主对修复费用有争议的,可以协商解决或者通过司法途径解决。
(二)装修工人出入证费
1、物业服务企业对房屋装修工人实行持证管理的,如证件回收后能够多次使用,可以向房屋装修单位按每人每证不超过10元的标准收取出入证押金,证件完好退回后,应当如数退回押金;如证件回收后不能再次使用的,可以向房屋装修单位按每人每证不超过5元的标准收取出入证工本费。
2、除前款向房屋装修单位收取的装修工人出入证押金、出入证工本费外,物业服务企业不得擅自向进入物业管理区域为业主提供配送、维修、安装等服务的人员和其他来访人员收取任何费用。
(三)装修服务费
装修服务费其服务内容包括:装修垃圾清运、电梯包装及运送装修材料(含电梯能耗和维护费用)、装修方案审查及档案管理、装修巡查及对装修人员管理等费用。
1、装修垃圾清运费:装修产生的垃圾由业主自行清运的,物业服务企业不得收费;业主委托物业清运装修垃圾的,业主应当负担装修垃圾清运费,标准按每平方米不超过3元计算。
2、电梯包装及运送装修材料费:业主不使用电梯运送装修材料的,住宅小区物业服务企业不得向业主收取电梯包装及运送装修材料费用(含电梯能耗和维护费用);业主使用电梯运送装修材料的,物业服务企业可向业主收取电梯包装及运送装修材料费,标准按每平方米不超过5元计算。
3、物业服务企业不得单独收取装修方案审查及档案管理、装修巡查及对装修人员管理等费用;收取装修垃圾清运费或电梯包装及运送装修材料费后,不得再以其它理由向业主收取其它装修方面的服务费用。
十二、规范IC卡等各种智能卡管理
物业服务企业对商品住宅人员、车辆实行出入证管理的,应当为业主免费配备必要出入证、卡、电子识别器等,每户不少于3张门禁卡,车辆识别卡每车不少于1个。业主因遗失、损坏需要补办的,物业服务企业以不盈利为原则按成本收取制作工本费。
十三、规范物业缴费行为
(一)物业服务收费按房屋建筑面积计费,按月、季、年计收,也可预收,但预收期限不得超过12个月。未办理房产证(不动产权证)的,可暂以房屋买卖合同记载的建筑面积为准;已办理房产证(不动产权证)的,以房产证(不动产权证)记载的建筑面积为准。
(二)未计入房产证(不动产权证)建筑面积的阁楼、储藏室、地下室、小房均不得收取物业服务费;储藏室、地下室、小房用于商业用途的除外。
(三)物业费的收取应该从业主收到收楼通知书之日算起,而不应该从购房合同写明的交楼日期算起。如果开发商没有通知业主收楼,因此延迟收楼的,业主可以拒绝缴纳这段时间的物业费。已竣工但尚未出售或者尚未交给物业买受人的物业,物业服务费用由建设单位交纳。
业主应当按照物业服务合同的约定按时足额交纳物业服务费用。业主与物业使用人约定由物业使用人交纳物业服务费用的,从其约定,业主负连带交纳责任。
业主或者物业使用人违反物业服务合同约定逾期不交纳服务费用,业主委员会应当督促其限期交纳;限期仍不交纳的,物业服务企业可以向人民法院起诉。
物业发生产权转移时,业主或者物业使用人应当结清物业服务费用。
(四)已交楼并签订前期物业服务协议的住宅小区,如果小区内道路、绿化等主要设施设备仍未建设完工的,物业服务收费标准降低一级收取;待全部完工后恢复执行签订核准的物业服务收费标准。
(五)商品住宅小区的物业服务费中已包括住宅区域内的公共照明电费(包括庭院、道路照明、屋顶亮化、设备房照明和楼道照明),物业服务企业不得再向住户分摊公共照明电费。
(六)在商品住宅小区内配套建设的保障性住房,或拆迁安置到商品住宅小区内的安置住房,提供的物业服务等级标准应与商品住宅小区一致,执行该商品住宅小区的物业服务收费标准。政府对特殊群体有优惠政策规定的,按有关规定执行。
(七)物业管理区域内,供水、供电、供气、供热、通信、有线(数字)电视等单位应当向最终用户收取有关费用,物业服务企业接受委托代收上述费用的,可以向委托单位收取手续费,但不得向业主收取手续费等额外费用。严禁通过代收费用强制捆绑收费。
十四、强化事中事后监管,维护物业服务市场秩序
(一)实行物业服务收费明码标价公示制度。物业服务企业应当在物业管理区域内显著位置公示服务收费具体内容,包括:物业服务企业名称、服务对象、服务内容、服务等级、服务标准、收费项目、计费方式、收费标准、收费依据、投诉举报电话等,接受业主或物业使用人的监督,不得在标价之外收取任何未予标明的费用(受众群体小的特殊收费除外)。
(二)建立物业服务收费标准执行情况跟踪回访和复核制度。县、区价格主管部门在核定物业服务收费标准时,要严格把关,科学、合理地制定质价相符的物业服务收费标准;市价格主管部门可对县、区核定的物业服务收费标准执行情况进行跟踪、回访,必要时可进行级价复核,对于级价不符的可行使否决权。
(三)建立服务质量信用考评和价格诚信制度。物业管理主管部门建立物业服务行业质量、信用考评制度,定期对物业服务企业进行满意度测评;价格主管部门加强价格诚信建设,建立物业服务企业价格信用档案,完善对物业服务企业的信用采集、查询、公布、使用和奖惩制度。
物业服务企业提供物业服务的住宅小区,在同一年度因物业服务和收费问题被举报两次及以上,且经核实后,限期拒不整改或整改不到位的,次年由小区所在地价格和物业管理主管部门,直接将该小区物业服务收费标准降低一级,物业服务标准仍按原标准执行。降低后的物业服务收费标准执行期为一年,执行期满后,物业服务企业需提出申请,由小区所在地价格和物业管理主管部门,根据整改和考评情况决定是否恢复原物业服务收费标准。
(四)建立物业服务和收费监督管理制度。各级价格监管部门和物业行政主管部门要加强物业服务收费的监督管理,对违法、违规收费的,依据《中华人民共和国价格法》、《价格违法行为处罚规定》和《物业管理条例》等法律、法规及有关规定予以处罚。
(五)建立和完善投诉受理机制。按照职责认真受理业主投诉和政策咨询,对业主投诉的问题要认真调查核实,依法处理,并根据需要及时反馈处理结果。
市、县区物业管理主管部门,街道办事处、乡镇人民政府,应当建立物业投诉受理制度。
业主、业主委员会、物业使用人和物业服务企业对物业服务收费有争议的,可以向物业所在地价格监管部门申请协调处理或者依法向人民法院提起诉讼。
十五、本通知自公布之日起施行。原大同市物价局、大同市房产管理局《关于印发〈大同市物业服务收费管理实施细则〉的通知》(同价服字〔2011〕5号)、原大同市物价局《关于普通住宅电梯运行维护费和自来水二次加压费收费标准的通知》(同价服字〔2011〕6号)、《关于大同市住宅小区停车服务收费指导价标准的通知》(同价服字〔2011〕7号)、《关于大同市住宅小区装修服务收费标准(试行)的通知》(同价服字〔2013〕59号)同时废止。
附件:1. 大同市普通住宅物业服务收费指导价标准

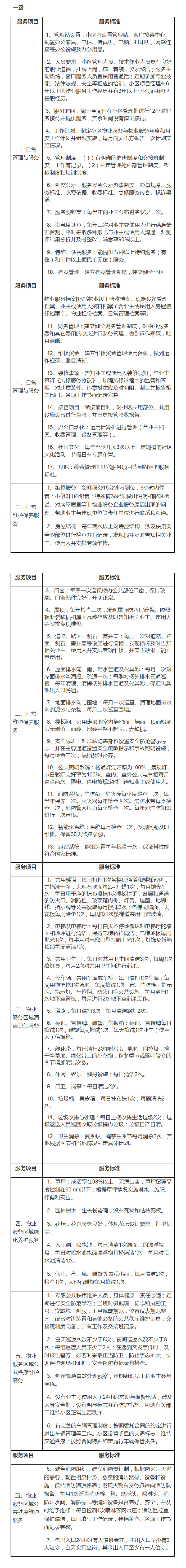
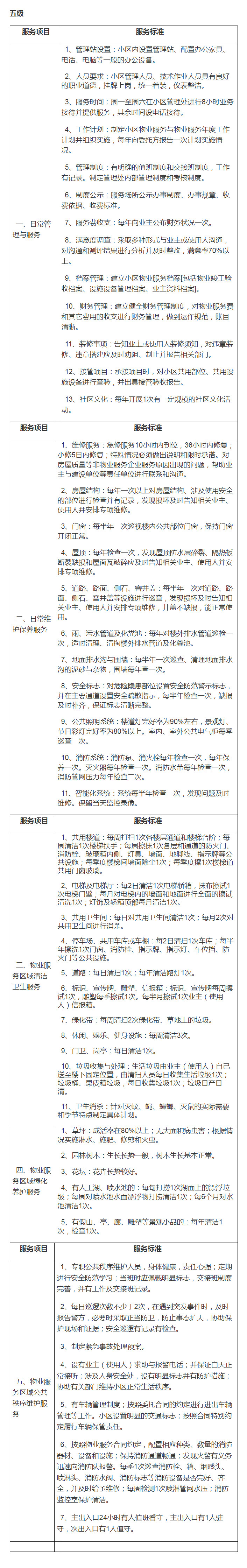
2. 大同市普通住宅物业服务等级标准

一级物业服务标准

二级物业服务标准

三级物业服务标准

四级物业服务标准

五级物业服务标准

六级物业服务标准

七级物业服务标准
3. 大同市住宅小区车辆停放服务收费指导价标准
