手机看文章

您的位置: 0352房网 > 大同新闻 > 52项文化活动等你来参加!大同国庆大不同!

52项文化活动等你来参加!大同国庆大不同!

发布时间:2019-09-28  来源:大同日报  编辑:Rui

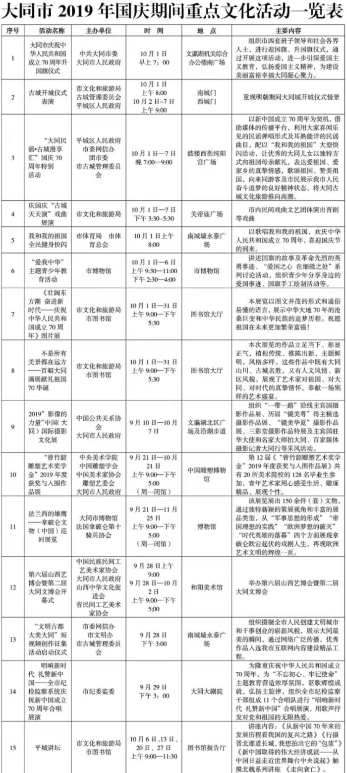
摘要:2019年,正值我国建国70周年,大同市为了喜迎国庆,准备了多达52项文化活动,让市民参与其中,共同为美丽的祖国庆生!以下是52项文化活动详情,总有你中意的一款,还不快来一睹为快!


0001.jpg

0002.jpg

0003.jpg

0004.jpg


       看到这么多丰富多彩的文化活动,快呼朋唤友,约一个有意义的国庆七天乐吧!

* 免责声明:本页面展示相关文字、图片以及建筑设计效果图是对项目所做的示意表现,仅供参考,最终标准详见政府相关部门批准文件、图则;所涉及面积段均为预计规划建筑面积,最终计算面积以房管局测绘面积为准。

读完这篇文章后,您心情如何?

网友参与评论
 
条评论
表情
点击加载更多
更多>>热门楼盘
  • 楼盘
  • 区域
  • 均价
Copyright © 2010-2019 0352fang.com. Powered by 0352房网 大同市触点网络科技有限公司
客服热线:0352-7915556   业务合作:0352-7915557   客服QQ:43201601   E-mail:fang@0352fang.com   晋ICP备13007642号-8