手机看文章
摘要:2020年,在疫情“黑天鹅”的冲击下,全国的房地产行业经受了前所未有的考验。经历了年初的疫情冲击、年中的市场复苏、再到一系列重磅政策调整,2020年的大同市场虽说有所起伏,但从整体市场表现来看,全年市场表现仍持续稳健态势。今天,小编就为大家盘点了2020年全国和大同楼市的一些相关政策,让我们来瞧一瞧?
2020年作为楼市的调控大年,据统计全年房地产调控政策高达489次,虽然有着疫情和调控的双重影响,但房地产市场仍然表现出了足够的韧性。房住不炒、融资监管趋紧仍是房地产政策的主旋律。这一年全国楼市大事不少,房贷款利率“换锚”、房地产融资新规、而大同因城施策也出台了相关政策法规,其中包括不动产登记服务、对住房公积金政策等多方面调整,确保大同房地产市场平稳健康发展。
全国政策:住宅产权到期后自动续期
买了商品住宅的购房者常常会考虑一个问题,房子到期后,我们应该怎么办?2020年5月28日,我国首部民法典诞生,相关政策已于2021年1月1日起施行。其中第359条规定:“住宅建设用地使用权到期将自动续期,续期费用的缴纳或者减免,依照法律、行政法规的规定”。因此,《民法典》明确住宅土地使用权到期后可“自动续期”,意味着购房者一直以来对产权到期的担忧将不复存在。

全国政策:契税税率为3%至5%
2020年8月11日,第十三届全国人民代表大会常务委员会第二十一次会议通过了《中华人民共和国契税法》。契税法提到,2021年9月1日起,我国契税税率为3%至5%。此外,夫妻之间变更土地、房屋权属等情况,可以免征契税。在契税法出台前,契税的征收依据是1997年国务院发布的《中华人民共和国契税暂行条例》。

从条例到正式立法,总体框架和主要内容并未发生太大的变化。契税法新增规定,省级政府也可决定对一些情形免征或者减征契税,例如因土地、房屋被县级以上人民政府征收、征用,重新承受土地、房屋权属;因不可抗力灭失住房,重新承受住房权属。据小编了解,我国契税税率一直就是3%-5%。只不过现在各地实行的是优惠征收政策,会根据各自的实际情况,在权限范围内,做一定的调整。2020年大同的房产契税,税率为1%到3%:首套房90㎡以下的按1%的税率征收,90㎡以上的按1.5%;二套、三套房税率将会更高。因此不存在‘契税上涨’这回事,所以大同购房者们不必对此过于恐慌,不要听信谣言,理性购房。
全国政策:政策调控 房地产三条红线
2020年8月20日,住建部、央行约谈了12家房企,抛出房企融资的三条红线(又称“融资新规”):1、剔除预收款后的资产负债率大于70%;2、净负债率大于100%;3、现金短债比小于1倍。然后根据踩红线的不同情况,又将各个房企归入红橙黄绿四档,而其有息负债增长分别不得超过15%、10%、5%、0%。

“新规出台后,降负债、降杠杆将成为房企重中之重的任务。目前主流的应对举措是通过转让土地、项目以及股权等资产,加速销售回款等增加现金流,同时控制拿地节奏,放缓拿地步伐等,可以说“三条红线”政策在一定程度上将抑制房企规模扩张的步伐,有效的促进房地产市场平稳发展,让众多的购房者在买房路上更踏实。
全国政策:LPR换锚事件
根据央行的(2019)第30号公告,2020年3月1日至8月31日,将进行存量浮动利率贷款的定价基准转换,客户可与金融机构协商决定“换锚”为LPR,还是固定利率。定价基准只能转换一次,转换之后不能再次转换。存量浮动利率贷款定价基准转换原则上应于2020年8月31日前完成。

房贷是选固定利率还是“LPR+加点”浮动利率,成为2020年非公积金贷款的“房贷一族”需要做出抉择的一道题。选择固定利率后,你的房贷利率就是维持当前利率水平不变,不受LPR变化影响。选择LPR,你以后的房贷利率会随着LPR变化,会影响月供多少,LPR下行,还款金额降低,但如果LPR上行时,还款金额也要随之增加。两种转换方式各有优势,具体如何选择取决于自己的判断,特别是对未来利率走势的判断。
大同政策:“房证同交”不动产登记服务
不动产权证是一套房子合法存在的“身份证”,开发企业一般约定2年内为业主办理好不动产权证书。2020年市政府工作报告将营商环境优化列为十大工程之一,市规划和自然资源局主动靠前工作,将交房即交证、拿地即发证列为改革重点事项。2020年5月30日上午,在富力·珑悦湾交房现场,业主在领取钥匙时,同时领取了《不动产权证书》大红本,成为了大同首批体验“房证同交”不动产登记服务的业主之一。

大同市房证同交部署会

交房现场
大同政策:2020年住房公积金多次调整
住房公积金款因为利率低,可以减免贷款手续费,成为许多购房者的贷款首选。公积金的每次调整,都牵动每个买房者的心。2020年大同市住房公积金管理中心发布了多次调整,可谓是让众多的购房者有喜有忧。
一:住房公积金暂停了六项提取业务
一、取消办理物业费提取业务;二、取消单位发生撤销、解散、破产提取业务;三、取消房屋装修装修提取业务;四、取消享受城镇最低生活保障提取业务;五、取消患有重大疾病造成家庭生活严重困难提取业务;六、取消见义勇为造成人身伤害提取业务。

二:住房公积金缴存额进行了调整
2020年度公积金缴存基数上下限做出了调整,最低缴存还为1400元,最高缴存基数由原来的15582元变为16795元。缴存比例:个人和单位缴存比例在5%-12%自主确定。

相关文件
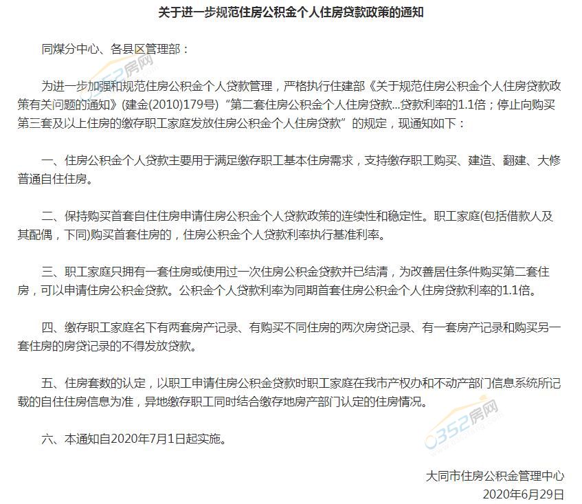
三:第二套房公积金贷款执行1.1倍利率
为进一步加强和规范住房公积金个人贷款管理,严格执行住建部《关于规范住房公积金个人住房贷款政策有关问题的通知》(建金(2010)179号)“第二套住房公积金个人住房贷款...贷款利率的1.1倍;停止向购买第三套及以上住房的缴存职工家庭发放住房公积金个人住房贷款”的规定。

四:大同市公积金+商业组合贷款正式办理
为了进一步支持公积金缴存职工住房消费,充分提高住房公积金和住房信贷资金使用效率,满足缴存职工多种贷款需求,2020年7月中旬,大同市住房公积金管理中心与建设银行、农业银行、工商银行率先签订了个人住房组合贷款协议,随后出台相关政策,全力推动个人住房组合贷款业务全面落地。

个人住房组合贷款是指在同时满足住房公积金管理中心贷款条件与商业银行贷款条件的前提下,由住房公积金管理中心运用住房公积金和商业银行运用信贷资金向同一借款申请人发放的、用于购买同一套自住住房的个人住房贷款。

2020年12月3日,大同首例商业+公积金组合贷款顺利办结,这标志着大同商业+公积金组合贷的正式施行,有利于解决部分职工现阶段想要公积金购房,但因额度不够的问题,同时也将减轻部分购房者的房贷还款压力,是刚需购房者的巨大福利!
2020年5月22日,大同市住房和城乡建设局发布了商品房购置招标公告,大同市政府计划投资395000万元,购买约6750套商品房。采购需求:1、购买范围:东至柳莺路;南至208国道;西至延昌路;北至恒安街。2、购买建筑面积:约79万㎡。3、购买套数:约6750套。4、购买单价:不超5000元/㎡。5、预算金额:395000万元。6、购买条件:“五证”齐全的商品房住宅。
从这次政府采购商品房的范围来看,基本上都位于城中、城南区域,御东新区、市区均横跨,范围较大;从购买单价来看,价格不超过5000元/㎡,可供选择的楼盘品质相对中等,从往年的政策形势来看,2020年采购的6750商品住宅有可能作为拆迁安置房进行安排。
结语:2020年注定是不平凡的一年,回顾这一年楼市可谓跌宕起伏、魔幻重重。2020年,在大环境"房住不炒”的主基调下,大同也出台了一系列的政策,比如住房公积金调整、不动产登记等等、来应对市场的变化,促进大同楼市健康平稳发展。2020年已落幕,2021年已经来临,大同楼市又将迎来何发展?让我们在新的一年拭目以待吧。