开源高架快速路大庆路口将建四层T型互通立交
发布时间:2018-11-20 来源:发现大同 编辑:姚慧敏
手机看文章
摘要:开源高架快速路于2018年3月开工建设,预计19年底完工,其工程的进度受到了广大市民的热切关注。项目在现有的庆新路与开源街基础上,在路中绿化隔离带建设高架桥墩,道路上方新建快速路,在各个大路口进行立体化改造。目前,大同市开源街-大庆路立交工程已获批准开始建设,项目将建设四层三路T型互通式立交,积极欢迎广大投标人前来投标。
根据大同市民对大同市严重交通拥堵问题的反映,我们的政府高度重视并且一直在努力地改善着,2018年诸多路桥建设工程项目开工,大同城建行动将再次加速。2018年3月开工的开源高架快速路工程一直在按照预定目标如火如荼的进行着。目前,大同市开源街-大庆路立交工程勘察和设计已经开始招标。

工程勘探招标公告

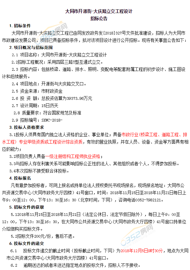
工程设计招标公告
大庆路庆新路以西路段规划为城市高架快速路,与庆新路开源街高架联通,东达云冈机场、大同南站,西通云冈区、同煤集团,将有效带动大同区域均衡发展,促进“四区联动”。