手机看文章
摘要:据相关网站公告。大同鼓楼西街历史文化街区保护规划已公示,包含多处文旅区域,详情整理如下。
《大同鼓楼西街历史文化街区保护规划(2021-2035年)》公示内容
根据《中华人民共和国城乡规划法》《历史文化名城名镇名村保护条例》等有关法律法规要求,大同市规划和自然资源局组织编制了《大同鼓楼西街历史文化街区保护规划(2021-2035年)》,目前已完成规划草案的编制,拟于近期履行法定报批程序。现面向社会各界征求意见,望广大市民积极参与,根据有关法律法规要求,现将《大同鼓楼西街历史文化街区保护规划》草案主要内容进行公示。
公示期内,各单位或个人如对该规划草案有意见或建议,可通过电话、电子邮件、邮寄信件等方式反馈。、
公示时间:2023年5月26日至2023年6月25日。
联系电话:0352-7290018 18603528879
电子邮箱:dtgzjmck@163.com
邮寄地址:山西省大同市平城区兴云街2799号大同市规划和自然资源局810室
邮编:037009(邮件标题或信封封面请注明:“大同街区保护规划意见建议”字样)
一.总则
1.规划范围
鼓楼西街历史文化街区位于大同古城西南隅,东至永泰街,南至教场街、东马市角、西马市角、赐福庵街,西至清远门内街,北至清远街,规划面积为39.05公顷。
2.规划原则
(1)整体性保护的原则
强调新时期以价值为导向的街区保护理念,秉持应保尽保的工作思路,充实保护要素体系。对街区的整体格局、空间风貌、各类保护要素和优秀传统文化,以及已湮灭的重要历史信息进行整体保护,在街区层面实现空间全覆盖、要素全囊括。
(2)精细化治理的原则
以街区既有的保护治理工作经验为基础,强调“小规模、渐进式”的技术路线,以“绣花功夫”的思路,调整保护管控及治理措施,建立健全街区保护治理机制。
(3)社区延续的原则
面对街区内人口流失严重、社区生态被打破、历史文化价值展示不足等现状问题,尽快引导人口回流,改善人居环境,恢复老字号,加强文化展示阐释,延续功能的基础上提高社区活力。
(4)共同缔造的原则
调动在地居民、企事业单位、主管政府部门等多方力量,搭建共同缔造、多方参与的街区治理平台。从居民实际需求出发,通过开展各类公众参与活动,让更多相关主体参与到街区的社区营造和维护中,重塑街区活态发展的信心。
3.规划期限
规划期限与《大同历史文化名城保护规划》一致,为2021-2035年。
二.历史文化价值
(1)丝路茶道历史的见证
街区内唐市角、段市角等街巷是城内仅存的丝路商贸历史的遗存和见证,其历史可上溯至唐,是对大同作为北方丝路起点地位的重要注释;马市角片区保留了大同作为茶马集散重镇的历史印记,由此可以一窥万里茶道起于北魏,定于唐宋,延至明清的发展脉络,辨识大同在其中的历史作用。
(2)静巷安居记忆的承载
街区街巷位置与北魏、唐云州至辽金西京时期的坊界、坊墙及坊间大街的历史位置相重叠。街区内后期形成的等一系列斜街曲巷,呈现出自发性演化的特点,在规整格局内平添生动,构建出曲折幽深的内向型居住街坊。各形态街坊内包含了古城民居院落的各种典型,是大同典雅民居的精华所在。
(3)寺庙宫观盛景的留迹
街区及周边为历代寺庙宫观、宗教发展兴替的遗迹所在,曾先后存在辽代太宁观、明代赐福庵、清代三灵侯庙、太极宫、郎神庙、近代一万贯庙和基督教西堂,虽大多湮灭,但部分留名于街巷,侧面记述了大同的宗教发展演变脉络,体现了大同多元融合的文化个性。
(4)社区成长历史的记录
街区内宅院深邃,至今保留近代祁乐天故居等名人宅邸;临街曾有涉及百姓吃穿用度的老店名铺;近代曾有县立赐福庵小学、私立普慈小学、救世学,承载了近代大同国民教育发展历史;新中国建立后,赐福庵小学改建为华严中学,今为南街办事处所在,记录了根植民生的社区成长历史。
三.保护框架和内容

四.保护区划及管理规定
1.保护范围划定
鼓楼西街历史文化街区保护范围,包括核心保护范围和建设控制地带,总面积为39.05公顷。
(1)核心保护区范围:北至一万贯庙街、鼓楼西街,南至一间房、赐福庵街、西马市角、东马市角、县角西街,西至清远门内街,东至大同纯阳宫南广场西侧、花园饭店西侧,面积约14.58公顷;
(2)建设控制地带:核心保护范围以外,北至清远街,南至教场街、东马市角、西马市角、赐福庵街、一间房,西至清远门内街,东至永泰街、鼓楼西侧,面积约24.47公顷。

2.核心保护范围管理规定
(1)核心保护范围应采取整体性保护的原则,保护传统街巷空间与格局,核心保护范围内的建筑和环境应以保护和修缮为主。
(2)对核心保护范围内的建筑物、构筑物、历史街巷、古树名木等保护要素,应符合后述专项保护措施的要求,实行分类保护。
(3)核心保护范围内的文物保护单位、尚未核定公布为文物保护单位的不可移动文物、历史建筑和传统风貌建筑,应当保持原有的高度、体量、外观形象及色彩,不得拆除。
(4)除社区文化活动站、幼儿园等必要的基础设施和公共服务设施外,严格控制新建、扩建活动。符合街区发展功能需求的新建、扩建活动,市人民政府城乡规划主管部门核发建设工程许可证前,应征求同级文物主管部门的意见。
(5)拆除不可移动文物、历史建筑、传统风貌建筑以外的建筑物、构筑物或设施的,应当经市城乡规划主管部门会同文物主管部门批准。
(6)核心保护范围内的保护整治应坚持“小规模、渐进式”的原则。
3.建设控制地带管理规定
(1)保护建设控制地带内文物保护单位的本体及环境。保护街巷格局肌理和古树名木等历史环境要素。对上述历史遗存的保护、修缮工程,应当依照相关法律、法规的规定,办理相关手续后方可进行。
(2)建设控制地带内新建、改建、扩建建筑物、构筑物的,应当经市城乡规划主管部门会同文物主管部门批准。经批准允许新建、改建、扩建的,应当在高度、体量、色彩等方面与街区的历史风貌相协调,避免对街区的环境及视觉景观产生不利影响。
(3)建设控制地带内整治更新应参照“小规模、渐进式”的原则,分阶段进行,避免大拆大建、拆真建假。
(4)建设控制地带内新建、改建、扩建建筑物、构筑物高度应严格按照建筑高度控制的相关要求控制。
五.保护与控制专项规划
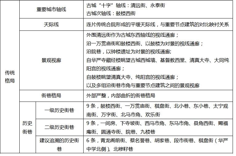
1.传统格局保护
整体保护街区的传统格局,突出古城重要轴线地位。提升连片传统合院形成的平缓天际线;优化街区与古城十字轴线、重要建筑节点的视线通廊;重点保护街区外部严整,内部曲折的街巷格局。

2.历史街巷保护
严格保护历史街巷的名称、走向及尺度,严格控制历史街巷两侧建筑的高度、体量、尺度、色彩、材料等,保证街巷界面的连续性。街区内不得擅自新建、扩建道路,对现有道路进行改建时,应当保持或延续传统肌理和景观特征。因消防、市政等原因不得不新建、扩建道路时,街巷宽度不宜宽于4米。
(1)一级历史街巷保护控制措施:严格保护街巷历史名称、走向和尺度,确保其线位、宽度、断面形式不受改变;逐步恢复以砖石材料为主的传统街巷铺装;严格控制两侧建筑的高度、体量、建筑风格、材料、色彩,维持街道界面的连续性;对沿街建筑进行分类风貌整治,延续街巷界面的历史传统风貌。
(2)二级历史街巷保护控制措施:沿用街巷历史名称,保护街巷位置、走向,控制街巷空间尺度,街巷两侧新建、改建建筑应在高度、体量、风貌等方面与传统风貌相协调。
(3)建议追溯历史街巷保护控制措施:沿用街巷历史名称,发掘并展示街巷故事,结合保护整治恢复其走向,街巷两侧新建、改建建筑应在高度、体量、风貌等方面与传统风貌相协调。
3.建筑分类保护与整治
街区内的建筑物、构筑物,分为保护类、修缮类、改善类、保留类、整治改造类和多样织补类六类保护与整治措施。
(1)保护类(文物保护单位、尚未核定公布为文物保护单位的不可移动文物)严格按照《文物保护法》等相关法律、法规的要求进行保护。
(2)修缮类(历史建筑、临历史街巷质量评估为“基本完好”的传统风貌建筑)应按照《历史文化名城名镇名村保护条例》中关于历史建筑的保护要求进行维护和修缮。应根据病害评估制定修缮方案,其中基本完好和中度残损部分,以就地整修为主;严重残损或结构性病害部分,需要以落架大修方式制定修缮方案。
对于居民已搬迁的建筑可引入文化展示、休闲服务等功能;对于居民未搬迁,现状仍在使用的建筑,保留其居住功能,鼓励居民展开文化展示、休闲服务等经营活动。
(3)改善类(除评估为“修缮类”以外的传统风貌建筑)对于传统风貌建筑,应保持其外观风貌特征,包括外立面形式、材质、色彩等,特别是保护具有历史文化价值的细部构件或装饰物。保持原有体量,加固建筑结构,可对内部做必要的更新改善,提升建筑功能适应性。
(4)保留类(评估为“基本完好、中度残损”的与传统风貌相协调建筑)保留并延续原特色,有价值的建筑样式和特色部分进行基本整饬,加强日常维护,进一步优化内部使用功能,加强利用。
(5)整治改造类(评估为“严重残损”的与传统风貌相协调建筑、与传统风貌不协调的建筑)对于与传统风貌不协调的建筑,采取整治、改造、拆除更新等措施,使其符合历史风貌要求;对临建、违建进行拆除;对严重残损及几近坍塌损毁的建筑,可适当改造为开放空间,或拆除后按照历史格局恢复织补,新建建筑应在高度、体量、色彩等方面与历史风貌相协调。
(6)多样织补类(现状空白地段)对于街区肌理的追溯,可结合街区的空间结构和功能的完善需求,根据历史格局、传统院落尺度、建筑风貌特点等要求,进行公共空间、公共服务设施、居住院落及文化展示设施等多类型织补。新建建筑应在高度、体量、色彩等方面与历史风貌相协调。
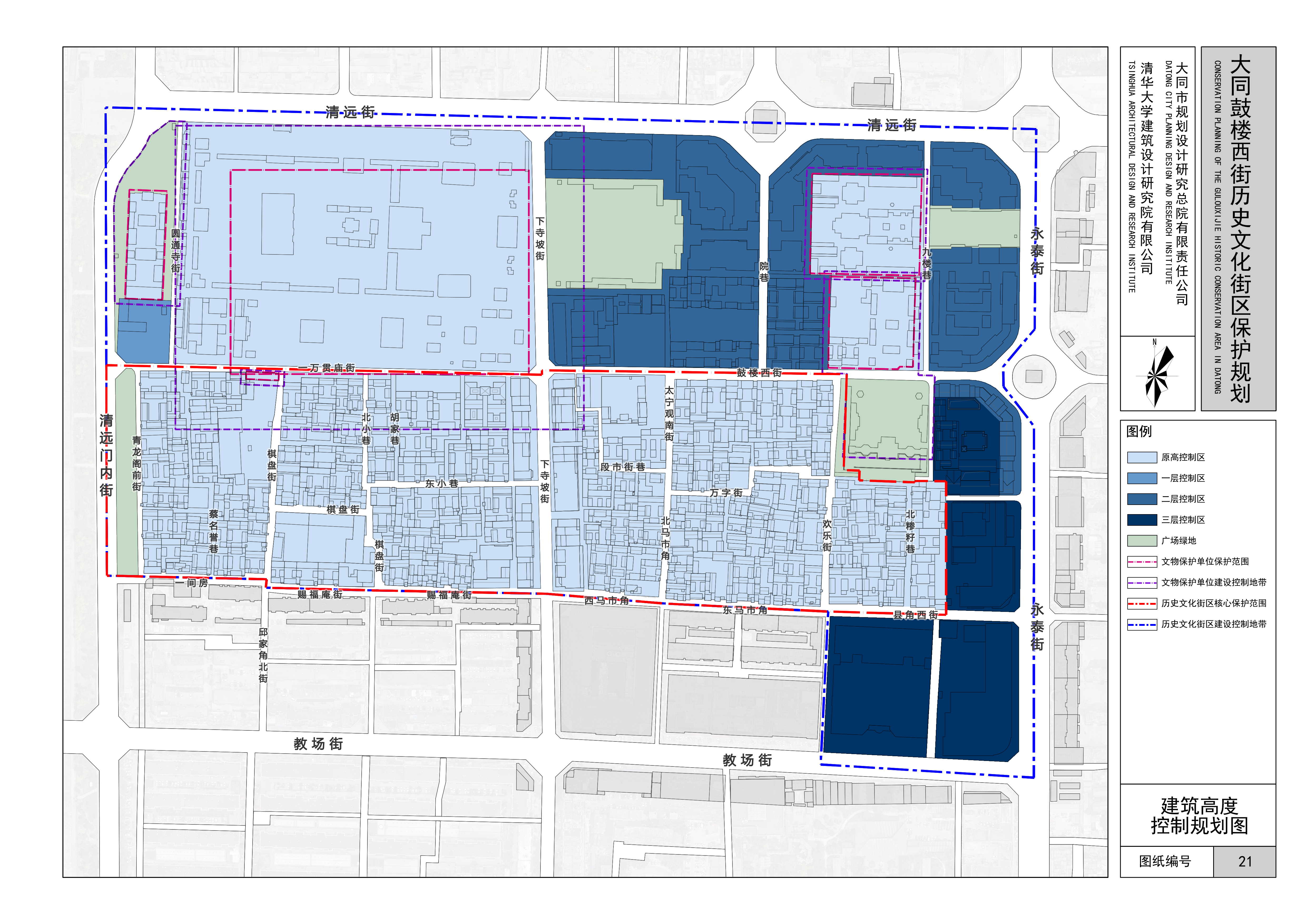
4.建筑高度控制
本次街区保护规划高度控制要求与《大同历史文化名城保护规划》要求保持一致,街区核心保护范围内以及文物保护单位院落为原高控制区,建设控制地带划分为一、二、三层控制区。其中:
(1)一层控制区:新建、改建建筑高度不超过一层,居住建筑檐口高度控制在2.8-3.2米,商业及公共建筑檐口高度控制在3.5-4米;
(2)二层控制区:新建、改建建筑高度不超过二层,居住建筑檐口高度不得超过6米,商业、公共及其他建筑檐口高度不得超过7米,考虑到建筑空间使用功能及街区整体错落关系,商业及公共建筑类建筑檐口可局部控制为7.5米,且建筑占地比例不得超过二层控制区总建筑占地面积的25%;
(3)三层控制区:新建、改建建筑高度不超过三层,檐口高度不得超过9米。

六.展示利用规划
1.展示利用分区
结合街区价值特色形成主题鲜明的七片展示区:鼓楼西街老字号商业文化展示区、华严寺宗教文化展示区、清真寺纯阳宫宗教文化展示区、静巷安居文化展示区、丝路茶道记忆文化展示区、梵宫禅居文化展示区、社区成长历程文化展示区。
2.主题探访路线
(1)串联华严寺、清真大寺、大同纯阳宫以及各种老字号、老店铺,以多元文化体验为特色的主题探访路线;
(2)串联静巷安居和社区成长展示节点,以大同传统民居和生活市井氛围为特色的主题探访路线。
