手机看文章
五州帝景·学府世家预售许可证信息:(2019)晋商房预售同字第20号 (2021)晋商房预售同字第23号
本页面的预售许可证信息为当前信息发布时所展示,仅供参考。最新信息请前往楼盘主页查看。
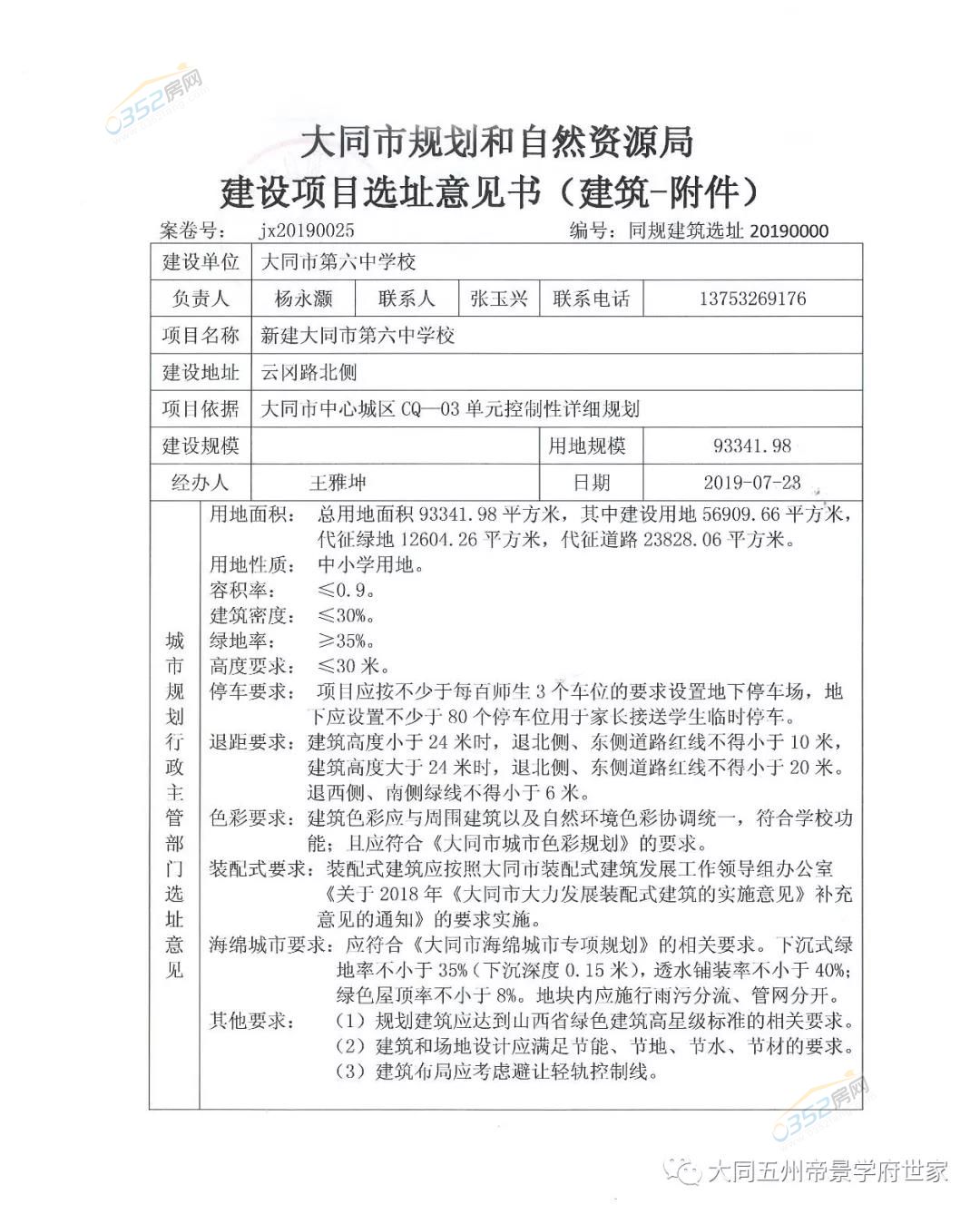
摘要:2019年7月24日,坐落于云冈路北侧的大同市第六中学取得了《建设项目选址意见书》,意味着城西北区这所规划中的完全中学在开工的道路上又前进了一步。





可能很多人会问《建设项目选址意见书》意味着什么?
《建设项目选址意见书》是城乡规划主管部门按照国家法律规定,对以划拨方式提供国有建设用地使用权的建设项目,在报送有关部门批准或者核准前向建设单位核发的同意选址证明文件。取得《建设项目选址意见书》后,接下来就将会以划拨用地方式取得学校的建设用地。


大同市第六中学(初/高中)完全中学,位于平城区云冈路北侧,占地面积85.39亩,总用地面积93367㎡,其中建设用地面积56909.66㎡。




效果图
大同六中始建于1969年,占地面积2.6万平方米,是大同市“府文庙”所在地。学校为全日制初级中学,现有教职工300多人,其中高级教师30人,中级教师63人;现任教师中有全国优秀教师2名,省级优秀教师、班主任8名,省级学科带头人5名,省级骨干教师9名,省级教学能手8名,大同市劳模5名。2001年,初二年级外语组被全国妇联授予“全国巾帼文明岗”荣誉称号,并延续至今。


大同六中实景图
后于2008年迁入南洋国际学校校址,并于2012年与大同市第十四中学合并为大同六中集团校。学校教学成绩佳绩频传,特别是2004、2005、2006年中考成绩连续位居全市第一。

学校先后荣获第一批、第二批“全国绿色学校创建活动先进学校”、“山西省德育示范学校”、“山西省德育基地”、“山西省优秀示范初中”、“山西省绿色学校”、“山西省文明学校”、“山西义务教育先进学校”、“山西省基础教育课程改革实验基地”。2002年3月,学校被国家教育部命名为“全国名校六百家”之一。

